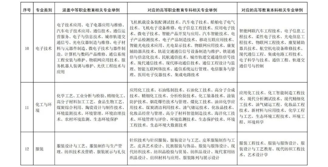
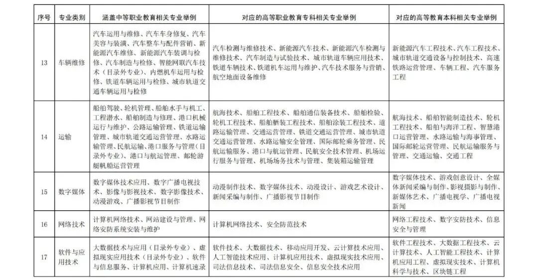
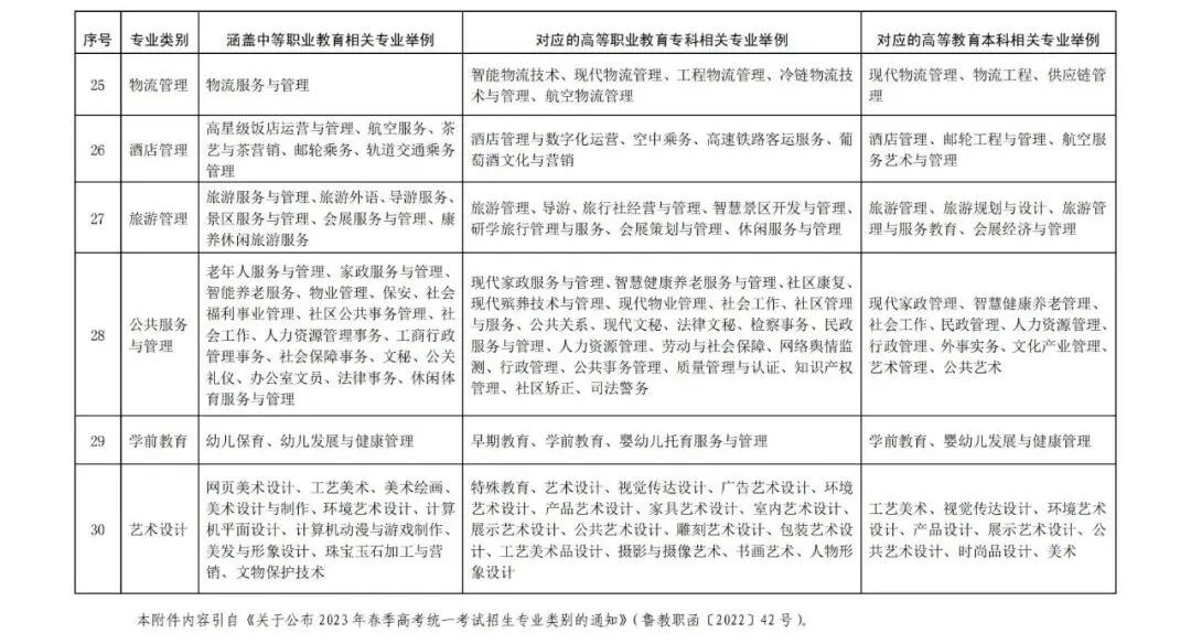
2023年春季高考调整为30个专业类别!
发布时间:2022-10-29 点击数:49928
2026高考 | 普通高中学业水平等级考试科目选报与高考科目缴费常见问题问答
春季高考 2026-04-15山东考试信息网
2026高考 | 通知来了!高考缴费与普通高中学业水平等级考试科目选报
春季高考 2026-04-15山东考试信息网
山东省2026年春季高考技能测试试题或考试范围
春季高考 2026-03-09山东考试信息网
山东省2024年春季高考报名办法解读(30问)
春季高考 2023-11-07山东考试信息网
2023高考 | 30问!山东春季高考报名办法解读
春季高考 2022-10-31山东考试信息网
关于推迟2022年山东省春季高考技能测试考试时间的公告(第五次)
春季高考 2022-03-24山东考试信息网








